
Transparenz
Wir sind der Überzeugung, dass Transparenz ein Kernkriterium für vertrauenswürdiges gesellschaftliches Engagement darstellt.
Transparenz
1. Name, Sitz, Anschrift und Gründungsjahr
BirdLife Österreich Diefenbachgasse 35/1/6 1150 Wien
Gründungsjahr 1953
2. Unsere Statuten sowie Angaben zu den Zielen unserer Organisation
zu unseren Statuten
Ziele: Die Förderung und der Schutz der österreichischen Vogelwelt und ihrer Lebensräume stehen im Mittelpunkt unserer Arbeit. Durch wissenschaftliche Forschung, Citizen Science Projekte und aktiven Vogelschutz setzen wir uns dafür ein, die Artenvielfalt zu bewahren und die Bedeutung des Naturschutzes in der Bevölkerung zu verankern.
3. Angaben zur Steuerbegünstigung
BirdLife Österreich ist seit 16.01.2017 Träger des Österreichischen Spendengütesiegels. Spenden an BirdLife Österreich sind seit dem 02.02.2017 steuerlich absetzbar.
Vereinsregisterauszug Für einen tagesaktuellen Vereinsregisterauszug, vom Österreichischen Bundesministerium für Inneres, geben Sie bitte die ZVR-Zahl 93531738 (Zentrale Vereinsregister Nummer von BirdLife Österreich) an.
Liste begünstigter Einrichtungen In Österreich sind nur Spenden an Organisationen, die auf der Liste des Österreichischen Bundesministeriums für Finanzen gelistet sind, steuerlich absetzbar. Bitte geben Sie im Feld "Auswahl" die Registrierungs-Nummer NT-3899 (BirdLife Österreich) an.
4. Name und Funktion wesentlicher Entscheidungsträger
Organschaftliche Vertreter O. Univ. Prof. DDr. Eva Piehslinger – Präsidentin Dr. Günther Lutschinger – Vizepräsident Dr. Gábor Wichmann – Geschäftsführer
5. Tätigkeitsbericht
zum Jahresbericht 2024 (Tätigkeitsbericht, Seite 4-29)
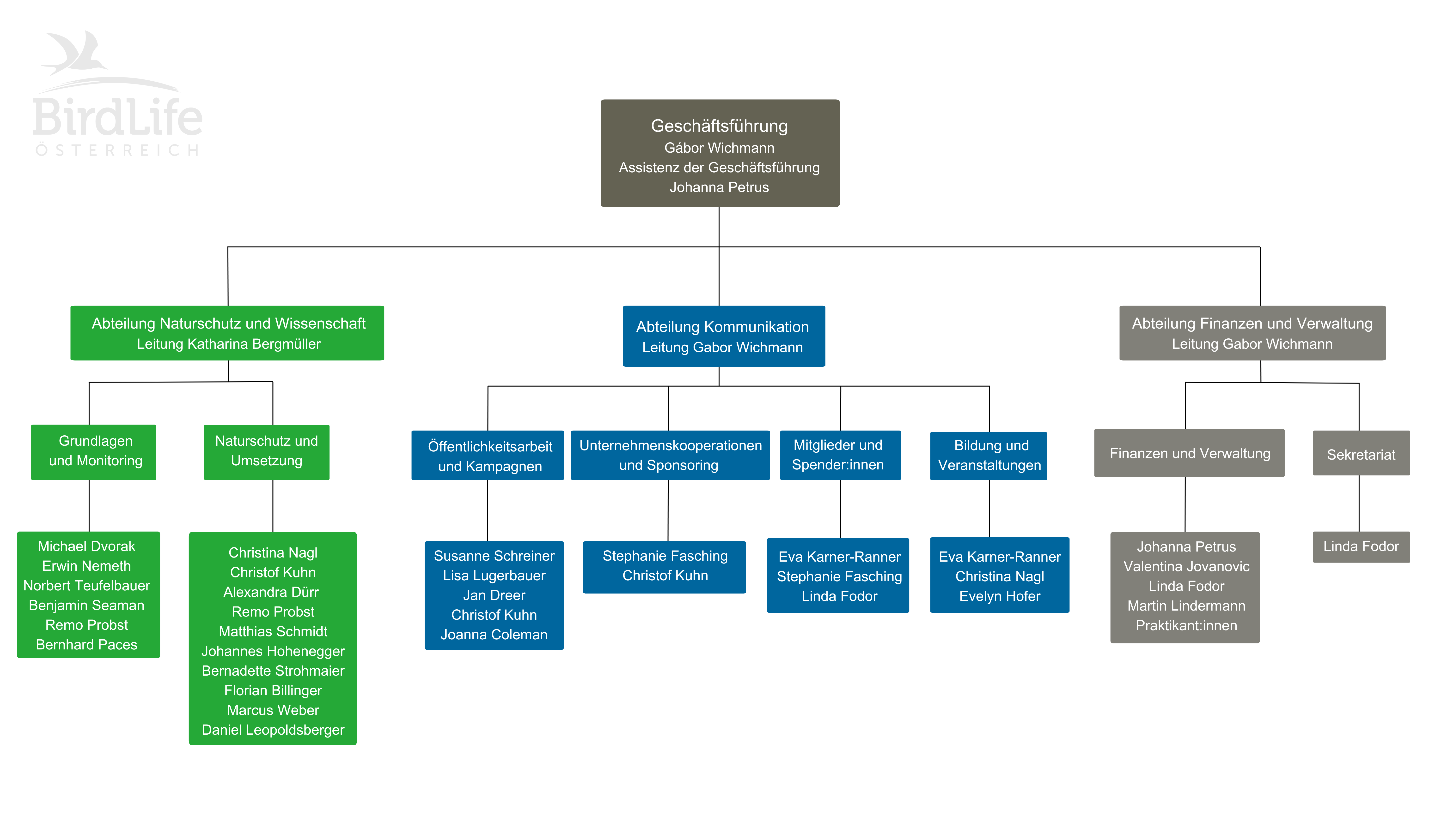
6. Personalstruktur
unser Team
Zentrale Anfragen BirdLife Österreich - Gesellschaft für Vogelkunde Diefenbachgasse 35/1/6 1150 Wien, Österreich Tel.: +43 (0)1 523 46 51 (Mo-Do 9-12 Uhr, Mi 9-12 und 13-16 Uhr) E-Mail: office@birdlife.at
Organigramm

7. Angaben zur Mittelherkunft
zum Jahresbericht 2024 (Finanzbericht, Seite 30)
8. Angaben zur Mittelverwendung
zum Jahresbericht 2024 (Finanzbericht, Seite 30)
9. Gesellschaftsrechtliche Verbundenheit mit Dritten
Keine. BirdLife Österreich ist ein unabhängiger, gemeinnütziger Verein.
10. Namen von Personen, deren jährliche Zahlungen mehr als 10 % des Gesamtjahresbudgets ausmachen
Einzelspenden im Jahr 2024, die über 10 % der gesamten Jahreseinnahmen ausmachen, gab es keine. (Finanzbericht, Seite 30)
11. Governance-Regeln von BirdLife Österreich
zu unseren Governance-Regeln (Stand Dezember 2022)